Overview
In certain countries and regions, for legal or compliance reasons, the merchant information that is related to a payment must be registered by the Acquiring Service Provider (ACQP) and approved by the Mobile Payment Provider (MPP) before this payment can be processed by the MPP. (In some countries and regions, registration is required but approval is not.)
Therefore, Acquiring Service Providers (ACQPs) might need to register a merchant, and then obtain the registration result by inquiring or receiving notifications from Alipay+.
To ensure ACQPs obtain these capabilities regarding merchant registration, Alipay+ provides the following three APIs:
- registration: This API is used by the ACQP to register a new merchant or update an existing registration.
- inquiryRegistrationStatus: This API is used by the ACQP to inquire about the merchant registration status from Alipay+.
- notifyRegistrationStatus: This API is used by Alipay+ to notify the ACQP of the merchant registration result. You can optionally integrate the notifyRegistrationStatus API as a complement to ensure that you get the registration result.
This chapter explains how you can use these APIs to execute operations on merchant registration.
Note: You can also perform registration in Alipay+ Partner Workspace. For more information, see Alipay+ Partner Workspace User Guide (ACQP) - Merchant Registration.
Workflow
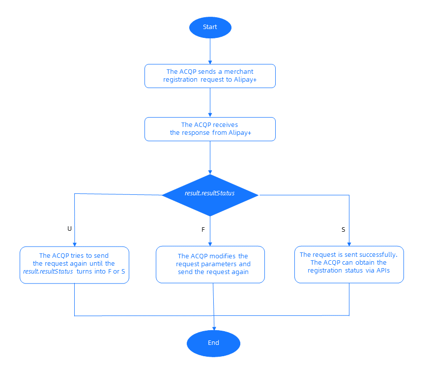
The following figure illustrates the merchant registration flow:

Figure 1. Merchant registration flow
The merchant registration flow consists of the following steps:
- The ACQP sends the merchant registration request to Alipay+ by calling the registration API.
- Alipay+ returns the response to the ACQP. Depending on the response, the ACQP takes the following actions:
- If the result of the API call is unknown, the ACQP needs to send the request again until the API call fails or succeeds.
- If the API call failed, the ACQP needs to modify the request parameters and send the API request again.
- If the API call succeeds, the ACQP can use the inquiryRegistrationStatus API to inquire about the registration status at regular intervals, or wait for notifications from Alipay+ by integrating the notifyRegistrationStatus API.
- (Optional) For a merchant that has been registered, if the ACQP wants to add payment products, the ACQP needs to update the value of the productCodes parameter in the registration API, and then call the API again.
Related topics
Refer to the following topics to learn about how to implement the registration-related APIs: