Perform reconciliation
This section guides you through the general process of performing reconciliation and helps you understand how the amounts in each financial report are calculated.
Before you begin
Before you use the Alipay+ reports to perform reconciliation, make sure that the following data are prepared:
- Organize the successful transactions (Failed or canceled transactions are excluded.) according to the transaction times, which include the values of the paymentTime or refundTime parameters that the MPP sends via the related APIs. The daily cutoff time is Alipay+'s daily cutoff time, 00:00 UTC+8.
- Determine the total count of transactions and fees for every T day.
- Determine every T day's transaction amount and the to-be-settled amount for the MPP.
- Determine the fees of every transaction and summarize all the fees according to Alipay+'s fee calculation rules.
Process overview
It is recommended to perform the reconciliation in the following steps:
- Reconcile settlements
- Compare the settlement amount in the Settlement Report against the amount recorded on the MPP side.
- If the data on the two sides is consistent, there are no discrepancies in the settlement amount of the settlement cycle. The reconciliation ends.
- If discrepancies exist, compare the settlement amount in each clearing cycle against the amounts recorded on the MPP side. Find the clearing cycle that causes the discrepancies.
- Reconcile the transactions and fees of the clearing cycle that cause the discrepancies.
- Compare the net settlement amount and the total transaction counts in the Transaction Detail Report against the data recorded on the MPP side.
- If discrepancies exist in the transaction data, compare the information of every transaction in the Transaction Detail Report against the data recorded on the MPP side. Find the transaction that causes the discrepancies.
- If the data on the two sides is consistent, reconcile the fee data of the clearing cycle.
- Compare the net fee settlement amount and the total fee counts in the Fee Report against the data recorded on the MPP side.
- If discrepancies exist in the fee data, compare the information of every fee item in the Fee Report against the data recorded on the MPP side. Find the fee item that causes the discrepancies.
- If the data on the two sides is consistent, calculate the settlement amount of this clearing cycle.
Note: If the transaction status in the Alipay+ system is inconsistent with that in the MPP system, the scope of the successful transactions on the two sides might be inconsistent. The successful transactions in the clearing reports and the Settlement Report provided by Alipay+ prevail. MPP deals with the discrepancies according to the Alipay+ reports. If any doubt exists, send an email to overseas_support@service.alibaba.com.
For details about each step, see the following sections.
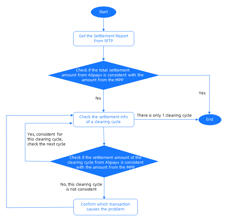
Reconcile settlements
Follow the process that is illustrated in the figure below to reconcile the settlement amount of a settlement cycle.

Figure 1. Reconcile settlements
- Download the Settlement Report from the Alipay+ SFTP server.
- Compare the value of the netSettlementAmountValue parameter in the summary section of the Settlement Report against the data recorded on the MPP side.
- If the data on the two sides is consistent, there are no discrepancies in the settlement amount of the settlement cycle. The reconciliation ends.
- If discrepancies exist, compare the values of the netSettlementAmountValue parameter in each clearing cycle against the amounts recorded on the MPP side. Find the clearing cycle that causes the discrepancies. For how to calculate the total settlement amount in the Settlement Report, see Calculating the amounts - Settlement amount.
- Reconcile the transactions and fees of the clearing cycle. See Reconcile transactions and fees for details.
Reconcile transactions and fees
If discrepancies exist in the settlements, you can use the clearing reports to reconcile transactions and fees to find the cause of the discrepancies.
Follow the process illustrated in the figure below to reconcile transactions and fees.

Figure 2. Reconcile transactions and fees
- Download the clearing reports from the Alipay+ SFTP server.
- Compare the value of the netSettlementAmountValue parameter and the value of the totalCount parameter of the Transaction Detail Report against the data recorded on the MPP side.
- If discrepancies exist in the transaction data, compare the information of every transaction in the Transaction Detail Report against the data recorded on the MPP side. Find the transaction that causes the discrepancies. For how to calculate the total transaction settlement amount in the Transaction Detail Report, see Calculating the amounts - Transaction settlement amount.
- If the data on the two sides is consistent, compare the value of the netFeeSettlementAmountValue parameter and the value of the totalCount parameter in the Fee Report against the data recorded on the MPP side.
- If discrepancies exist in the fee data, compare the information of every fee item in the Fee Report against the data recorded on the MPP side. Find the fee item that causes the discrepancies. For how to calculate the total fee settlement amount in the Transaction Detail Report, see Calculating the amounts - Fee settlement amount.
- If the data on the two sides is consistent, calculate the settlement amount of this clearing cycle.
If you have any questions during the reconciliation process, contact overseas_support@service.alibaba.com for help.
Calculate the amounts
The following section explains how to calculate the transaction amount and fee amount according to each report, and how to determine the settlement amount according to the transaction amount and the fee amount.
Note:
- In the reports, the values of all the amount parameters, such as the value of the netSettlementAmount parameter, are provided in the smallest unit of the corresponding currency. For example, if the settlement currency is EUR, and the value of netSettlementAmount is
1000, the actual settlement amount is 10 EUR.- Important parameters are highlighted in the screenshots of the sample reports.
Transaction settlement amount
The total settlement amount for transactions is the sum of the settlement amount of the payments minus the sum of the settlement amount of the refunds, namely:
netSettlementAmountValue = sum (settlementAmountValue)
The data in the following report is used:
📎transactionItems_A1234567890_EUR_202204280000200000_20210000_000.csv

Figure 3. Sample Transaction Detail Report
According to the sample Transaction Detail Report, the following information is provided:
- The settlement currency is EUR (settlementCurrency =
EUR). - The payment funds are to be debited from the MPP, while the refund funds are to be credited to the MPP. (When transactionType =
PAYMENT, fundDirection =DEBIT. When transactionType =REFUND, fundDirection =CREDIT). - There are seven payments in total and every payment has a settlement amount of 23 EUR (Seven transactions with transactionType =
PAYMENT, settlementAmountValue =2300). - There are seven refunds in total. Four of them with a settlement amount of 10 EUR, and three of them of 13 EUR. (Seven transactions with transactionType =
REFUND, three of them with settlementAmountValue =1300, and four of them with settlementAmountValue =1000). - The total settlement amount for transactions is 82 EUR (netSettlementAmountValue =
8200)
Based on the information above, the following is concluded:
- The total settlement amount for payments is 23 * 7 = 161 EUR.
- The total settlement amount for refunds is (13 * 3) + (10 * 4) = 79 EUR.
- The total settlement amount for transactions is calculated by subtracting the settlement amount for refunds from the settlement amount for payments:
netSettlementAmountValue = sum (settlementAmountValue) = 161 EUR - 79 EUR = 82 EUR
Fee settlement amount
The total fee settlement amount is the sum of all the fees to be credited to the MPP minus the sum of all the fees to be debited from the MPP, namely:
netFeeAmountValue = sum (feeSettlementAmountValue)
The following sample Fee Report is in the same set of reports as the previous report for Transaction settlement amount and has the following data:
📎feeItems_A1234567890_EUR_202204280000200000_20210000_000.csv

Figure 4. Sample Fee Report
According to the sample Fee Report, the following information is provided:
- The fee settlement currency is EUR (feeSettlementCurrency =
EUR). - The fees for payments include the service fee and the interchange fee. The service fees are to be debited from the MPP, while the interchange fees for payments are to be credited to the MPP. (When transactionType =
PAYMENTand feeType =SERVICE_FEE, feeDirection =DEBIT. When transactionType =PAYMENTand feeType =INTERCHANGE_FEE, feeDirection =CREDIT.
- The fees for refunds also include the service fee and the interchange fee. However, when a refund occurs, only the interchange fees are debited from the MPP. (When transactionType =
REFUND, feeDirection = DEBIT for fees with feeType =INTERCHANGE_FEE). - There are 14 fee items for payments, and 7 of them are service fees, the other 7 are intergchange fees.
- Every service fee has a settlement amount of 0.23 EUR (7 fee items with feeType =
SERVICE_FEE, and feeSettlementAmountValue =23). - Every interchange fee has a settlement amount of 0.69 EUR (7 fee items with feeType =
INTERCHANGE_FEE, and feeSettlementAmountValue =69).
- There are 14 fee items for refunds. But only seven interchange fees have values, four of them have a settlement amount of 0.3 EUR, and three of them of 0.39 EUR. (For seven transactions with transactionType =
REFUND, there are seven fee items with feeType=INTERCHANGE_FEE, four of them with feeSettlementAmountValue =30, and three of them with feeSettlementAmountValue =39). - The total fee settlement amount is 0.85 EUR and is to be credited to the MPP (netFeeSettlementAmountValue =
85, feeDirection =CREDIT).
Based on the information above, the following is concluded:
- The total fee settlement amount for payments is 0.46 * 7 = 3.22 EUR.
- The total fee settlement amount for refunds is (0.3 * 4) + (0.39 * 3) = 2.37 EUR.
- The total fee settlement amount for transactions is calculated by subtracting the fee settlement amount for refunds from the fee settlement amount for payments:
netFeeAmountValue = sum (feeSettlementAmountValue) = 3.22 EUR - 2.37 EUR = 0.85 EUR
Settlement amount
The settlement amount of a settlement cycle is calculated in two scenarios:
- Only one clearing cycle exists in the settlement cycle.
- Multiple clearing cycles exist in the settlement cycle.
See the following sections for details:
Settlement cycle with 1 clearing cycle
If a settlement cycle contains only one clearing cycle, the total settlement amount is the settlement amount of the clearing cycle. That is the total settlement amount in the Transaction Detail Report minus the total fee settlement amount in the Fee Report, namely:
The Settlement Report's netSettlementAmountValue of a clearing cycle = netSettlementAmountValue in the Transaction Detail Report - netFeeSettlementAmountValue in the Fee Report
The following sample Settlement Report is in the same set of reports as the previous report for Transaction settlement amount and Fee settlement amount and has the following data:
📎settlement_A1234567890_EUR_202204280000200000_20210000_000.csv

Figure 5. Sample Settlement Report with 1 clearing cycle
According to the sample Settlement Report, the following information is provided:
- The settlement currency is EUR (settlementCurrency =
EUR). - The total settlement amount of the clearing cycle is 81.15 EUR, which is the amount the MPP must settle to Alipay+ (netSettlementAmountValue =
8115).
Based on the information above, we can conclude that the total settlement amount is calculated by subtracting the total fee settlement amount in the sample Fee Report from the total settlement amount in the Transaction Detail Report:
The Settlement Report's netSettlementAmountValue of a clearing cycle = netSettlementAmountValue in the Transaction Detail Report - netFeeSettlementAmountValue in the Fee Report = 82 EUR - 0.85 EUR = 81.15 EUR
Settlement cycle with multiple clearing cycles
If a settlement cycle contains multiple clearing cycles, the total settlement amount of the settlement cycle is the sum of the total settlement amounts in the clearing cycles to be debited from the MPP minus the total settlement amounts in the clearing cycles to be credited to the MPP, namely:
netSettlementAmountValue in the summary section = sum (netSettlementAmountValue) in the detail section
The data in the following report is used:

Figure 6. Sample Settlement Report with multiple clearing cycles
According to the sample Settlement Report, the following information is provided:
- There are 18 clearing cycles in the settlement cycle (there are 18 rows under the clearingBatchId parameter).
- The settlement currency is EUR (settlementCurrency =
EUR). - There are 13 clearing cycles that have no funds settled (netSettlementAmountValue =
0). - Only 5 of the clearing cycles have settlement amounts that are not 0:
- The clearing cycle with clearingBatchId =
202201071107853000has a settlement amount of 0.4 EUR to be debited from the MPP (netSettlementAmountValue =40, fundDirection =DEBIT). - The clearing cycle with clearingBatchId =
202112241107564000has a settlement amount of 0.33 EUR to be debited from the MPP (netSettlementAmountValue =33, fundDirection =DEBIT). - The clearing cycle with clearingBatchId =
202201091107931000has a settlement amount of 0.02 EUR to be credited to the MPP (netSettlementAmountValue =2, fundDirection =CREDIT). - The clearing cycle with clearingBatchId =
202201101107957000has a settlement amount of 0.5 EUR to be credited to the MPP (netSettlementAmountValue =50, fundDirection =CREDIT). - The clearing cycle with clearingBatchId =
202112261107606000has a settlement amount of 0.02 EUR to be credited to the MPP (netSettlementAmountValue =2, fundDirection =CREDIT).
- The total settlement amount of the settlement cycle is 0.19 EUR, which is to be debited from the MPP (netSettlementAmountValue =
19, fundDirection =DEBIT).
Based on the information above, the following is concluded:
The total settlement amount of the settlement cycle is calculated by adding all the settlement amounts of every clearing cycle in the settlement cycle:
netSettlementAmountValue in the summary section = sum (netSettlementAmountValue) in the detail section =(13 * 0 EUR + 0.4 EUR + 0.33 EUR) - 0.5 EUR - 0.02 EUR - 0.02 EUR= 0.19 EUR